Open login
Close login
close
登入 佛光大学 健康与创意蔬食产业学系
Username
Password
登入
SSO Login
忘记密码?
请登入以管理网站,按下开启登入视窗
home
佛光大学 健康与创意蔬食产业学系
Google Search
Language
繁体中文
简体中文
English
登入
Language
繁体中文
简体中文
English
Open login
:::
佛光大学
首页
Toggle navigation
佛光大学健康与创意蔬食产业学系
:::
最新消息
系所公告
活动公告
招生讯息
征才讯息
系所简介
系所简介
教育目标
未来发展
中长程计画
系所法规
30+大学
系所成员
系主任
专任教师
兼任教师
退休教师
课程资讯
学程简介
相同或等同课程
课程规划表
课程地图
实习资讯
专题制作资讯
证照登录
荣誉表现
学生表现
老师表现
荣誉表现登录
新闻花絮
招生资讯
本校招生专区
外国/港澳招生
四技二专甄选委员会
技优甄选委员会
大学入学考试
实习奖学
实习厂商
实习手册与表单
实习SOP
校内工读
企业实习/征才
助学措施
安定就学措施
就学贷款
学杂费减免
弱势助学金
校内奖助学金
校外奖助学金
数码教材
下载专区
网络资源
校内资源
校外资源
相关组织
学术网络
其他资源
浏览人次:
4521
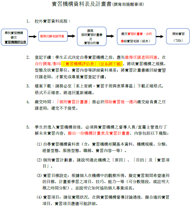
实习SOP
大四实习者,请确实依照实习合约填写上传:
https://forms.gle/APb7MoFb6LqRTnE69